mobile menu icon P2R logo

Vehicle Exploded View - PIAGGIO VU APE CALESSINO 200 Ape Calessino 200 E4 Model Year 2019 PIAGGIO VU

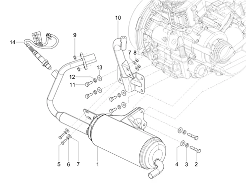
Moteur : 01.18 SILENCIEUX
Silencieux
Search
1A009951 - SILENCIEUX COMPLET

1

P2R reference P2R reference
Maker reference Maker reference
More information

Quantity required : 1

030074 - BOULON              S03007400

2

P2R reference P2R reference
Maker reference Maker reference
More information

Quantity required : 2

WASHER (13,75x8,15x4,5) "PIAGGIO GENUINE PART" COMMUN A L'ENSEMBLE DE LA GAMME -016408

3

P2R reference P2R reference
Maker reference Maker reference
More information

Quantity required : 2

002383 - RONDELLE

4

P2R reference P2R reference
Maker reference Maker reference
More information

Quantity required : 2

031089 - BOULON S03108900

5

P2R reference P2R reference
Maker reference Maker reference
More information

Quantity required : 2

016406 - RONDELLE S01640600

6

P2R reference P2R reference
Maker reference Maker reference
More information

Quantity required : 2

013880 - RONDELLE

7

P2R reference P2R reference
Maker reference Maker reference
More information

Quantity required : 4

020106 - ECROU S02010600

8

P2R reference P2R reference
Maker reference Maker reference
More information

Quantity required : 2

NUT - TO HEAD/EXHAUST "PIAGGIO GENUINE PART" COMMON TO THE RANGE MAXISCOOTER -436947

9

P2R reference P2R reference
Maker reference Maker reference
More information

Quantity required : 2

B075593 - BRAS. DE LA SUSP. MOTEUR

10

P2R reference P2R reference
Maker reference Maker reference
More information

Quantity required : 1

B076143 - VIS

11

P2R reference P2R reference
Maker reference Maker reference
More information

Quantity required : 4

WASHER (13,75x8,15x4,5) "PIAGGIO GENUINE PART" COMMUN A L'ENSEMBLE DE LA GAMME -016408

12

P2R reference P2R reference
Maker reference Maker reference
More information

Quantity required : 4

002383 - RONDELLE

13

P2R reference P2R reference
Maker reference Maker reference
More information

Quantity required : 4

LAMBDA SENSOR "PIAGGIO GENUINE PART" 50 LIBERTY 3V 2015> -584344

14

P2R reference P2R reference
Maker reference Maker reference
More information

Quantity required : 1

All the exploded views of this vehicle

Filter :
Or choose :